advertisement

日本の小中学生の理科成績低下…理数の国際教育動向調査TIMSS2023結果 4枚目の写真・画像

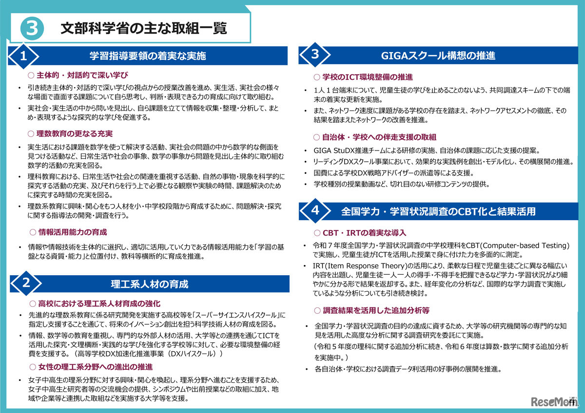
 2023年に実施された国際教育到達度評価学会(IEA)のTIMSS2023の結果が、2024年12月4日発表された。算数・数学の成績は前回調査(2019年)と比較して有意な変化はなく、高水準を維持している。一方で、理科の成績は小中学生ともに前回と比べ有意に低下していることが明らかになった。

教育・受験 小学生
TIMSS2023の結果(概要)のポイント
出典:国際教育政策研究所 TIMSS2023の結果(概要)のポイント

編集部おすすめの記事

特集

page top