advertisement

【高校受験2028】宮崎県立高入試、推薦と一般を一本化…新制度の素案公表 2枚目の写真・画像

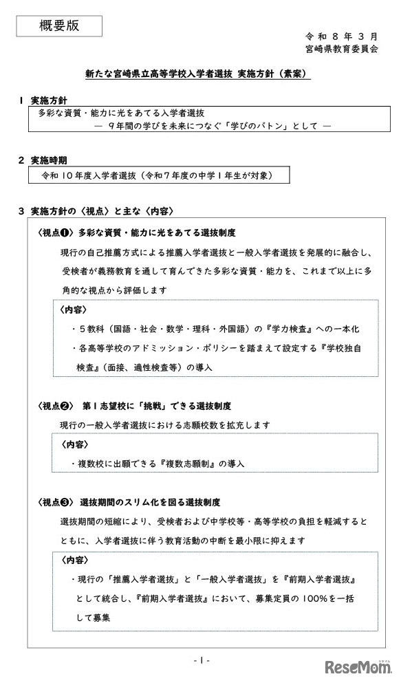
 宮崎県教育委員会は2026年3月25日、2028年度(令和10年度)から導入予定の県立高校入学者選抜(全日制)の素案を公表した。現行の推薦入試と一般入試を統合し、「前期入学者選抜」として一本化する方針を示している。意見公募は4月24日(必着)まで。

教育・受験 中学生
新たな宮崎県立高等学校入学者選抜 実施方針(素案) 概要版
画像出典:宮崎県教育委員会 新たな宮崎県立高等学校入学者選抜 実施方針(素案) 概要版

編集部おすすめの記事

特集

page top