advertisement
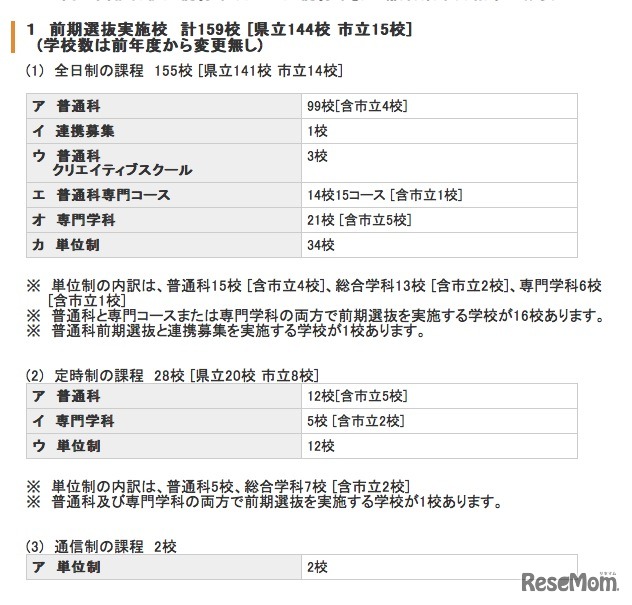
神奈川県は1月20日、平成23年度の県公立高等学校一般募集前期選抜および連携型中高一貫教育校連携募集の志願者数集計結果を発表した。
愛媛県教育委員会は2026年1月21日、2026年度(令和8年度)県…
河合塾は2026年2月から4月にかけて、新高1生とその保護者を対…
大東建託は2026年1月21日、「子育て世帯の街の住みここちラン…
「スコラ手帳」を5年前から導入し、全校生徒に配布し、生活指…
大学入試センターは2026年1月21日、2026年度(令和8年度)大…
臨海セミナーは2025年度神奈川県公立高校入試で横浜翠嵐高校…