advertisement
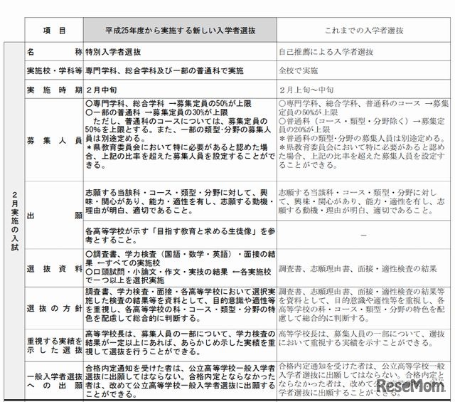
岡山県教育委員会は、県立高校でこれまで行われていた自己推薦による入学者選抜を2013年度より廃止し、新しい入学者選抜制度として「特別入学者選抜」を実施する。新制度は、現在の中学2年生の高校入試から適用となる。
山梨県教育委員会は、2026年1月5日から開始となった2026年度…
名古屋商科大学は2026年度入学者選抜において、「一般入試前…
文部科学省は、私立大学等の2025年度(令和7年度)入学者に係…
Mirai.αは2026年1月8日、小中学生の不登校の子をもつ親の6割…
岡山県教育委員会は2025年12月15日、2026年3月に中学校等を卒…