advertisement
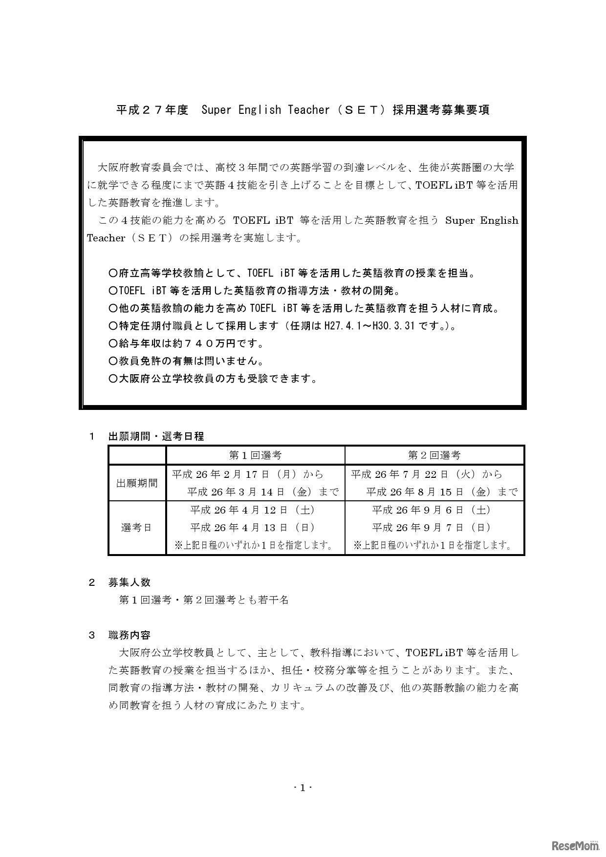
大阪府教育委員会は、Super English Teacher(SET)を活用したTOEFL iBT英語教育を推進することを発表、その採用選考を実施することを明らかにした。第1回選考試験が2014年4月12・13日、第2回選考試験が同年9月6・7日となる。
名古屋商科大学は2026年度入学者選抜において、「一般入試前…
大学通信は2025年12月4日、学習塾が勧める中高一貫校ランキン…
Gakkenは2025年12月16日、高校入試向け問題集「1問ずつ切り取…
博報堂教育財団こども研究所は2025年12月15日、「2025年の気…
Benesse鉄緑会個別指導センターは2026年1月16日から18日まで…
アジア友の会は、インドネシア(ジャワ島・バリ島)を巡る「…
日本学生支援機構が運営する東京日本語教育センターは2025年1…
千葉県教育委員会は2025年12月18日、2027年度(令和9年度)以…