advertisement
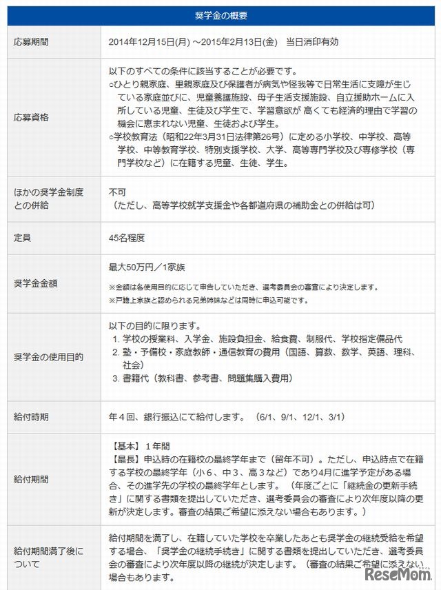
明光教育研究所は12月15日、第1回給付奨学金の申込募集を開始した。意欲が高くても経済的理由で学習機会に恵まれない、ひとり親家庭や里親家庭などの児童生徒を対象に、1家族最大50万円を給付する。返済義務はない。
ソニーグループは、理工系女子学生を対象とした返済不要の給…
明光ネットワークジャパンは2026年1月26日、小中高生の子供を…
東京ミッドタウン八重洲は2026年4月29日から5月6日、親子向け…
東京都は、2026年5月4日の「みどりの日」に恩賜上野動物園や…
聖心女子大学は2026年4月1日、2027年度(令和9年度)入試から…
日本生物学オリンピック2026の参加募集が、2026年5月1日より…
厚生労働省が2026年3月24日に発表した第112回保健師国家試験…
高校の授業料無償化を拡充する改正法が2026年3月31日、参院本…
Language