advertisement
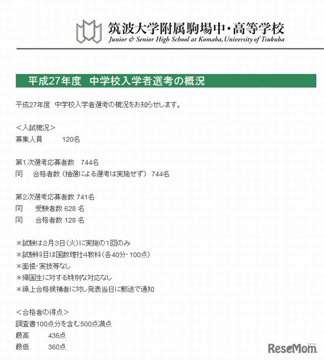
筑波大学附属駒場中学校は2月5日、合格発表を行った。募集定員120人に対し、第一次選考出願者744人、第二次選考出願者741人、受験者628人、合格者128人で、実質倍率は前年度と同じ4.9倍となった。
90年以上の指導実績を誇る河合塾では、最新の入試分析データ…
2014年から2015年にかけて話題になった「サンデーショック」…
絵本作家・鈴木のりたけ氏のベストセラー絵本シリーズ「大ピ…
第24回女子校アンサンブル私立中学・合同説明会が2026年4月29…
岐阜県教育委員会は2026年4月10日、2027年度(令和9年度)岐…
リセマムではお子さまの進路や学びについて、専門家や先輩保…
大阪府教育委員会は2026年4月9日、2027年度(令和9年度)大阪…
Language