advertisement
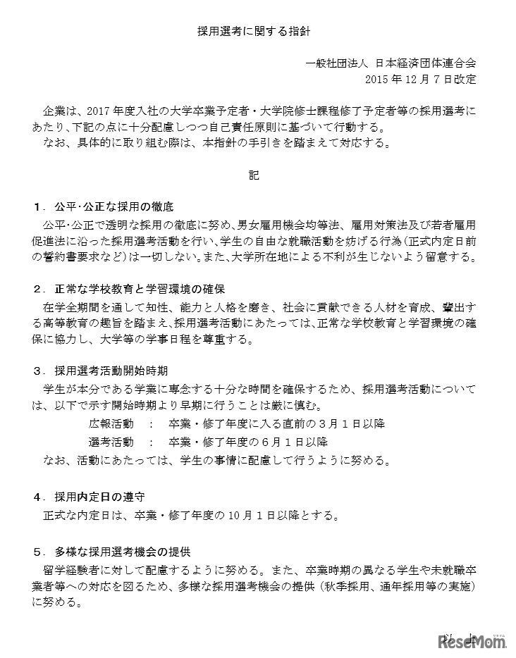
日本経済団体連合会(経団連)は12月7日、2017年3月卒業予定の大学生らを対象とした「採用選考に関する指針」を発表した。就職活動開始時期を2か月間前倒しして、6月とすることなどを盛り込んでいる。
リスクモンスターは2025年12月26日、第11回「大学1・2年生が…
「スコラ手帳」を5年前から導入し、全校生徒に配布し、生活指…
東京都は2026年3月8日、国際女性デーにあわせ、STEM分野での…
ルートインジャパンは、2026年度「ルートイングループ奨学金…
LifePromptは2026年1月、最新の生成AI3モデルに2026年度の大…
岩手県教育委員会は2026年1月21日、2026年度(令和8年度)岩…
河合塾マナビスは2026年2月14日、東大受験に特化した中高生向…
イードが運営する教育情報サイト「リセマム」は、食材宅配の…
大学入試センターは2026年1月21日、2026年度(令和8年度)大…