advertisement
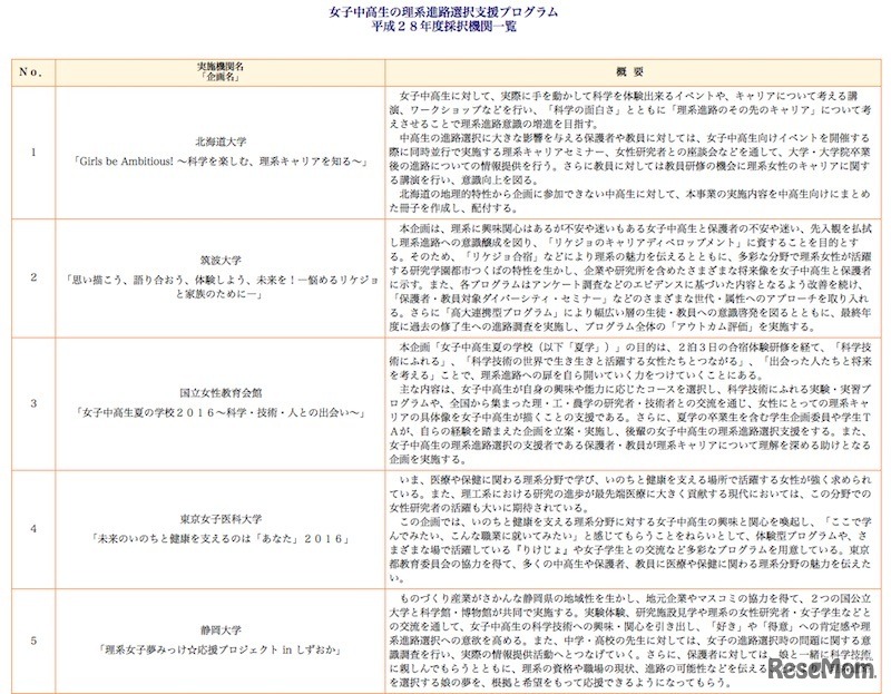
科学技術振興機構(JST)は4月20日、「女子中高生の理系進路選択支援プログラム」平成28年度採択機関を公表した。採択先は、筑波大学や東京女子医科大学、長崎大学など10件。支援期間は2年間、1件あたり300万円/年が支援費として支給される。
ほくりくみらい基金は2026年5月22日、北陸地域のジェンダーギ…
韓国(釜山)で2026年5月17日から25日まで開催された「第26回…
宮城県教育委員会は2026年5月21日、2027年度(令和9年度)宮…
ウェザーニューズは2026年5月26日、2026年夏季の大雨警戒傾向…
北海道大学産学・地域協働推進機構は、おもに北海道外の大学…
第20回アジア太平洋情報オリンピックが2026年5月9日・10日、…
静岡大学は2026年3月18日、情報学部 行動情報学科の2028年度…
2026年のオープンキャンパス情報が、各大学の公式Webサイトで…
駿台予備学校は2026年4月13日、2026年度の国公立大入試状況分…
創刊33年を迎える大学総合評価誌「大学ランキング2027」(AER…
国立大学協会九州支部は、九州地区の国立大学10校が参加する…
東京女子医科大学は2024年12月13日、改善計画書を公表した。…
Language