advertisement
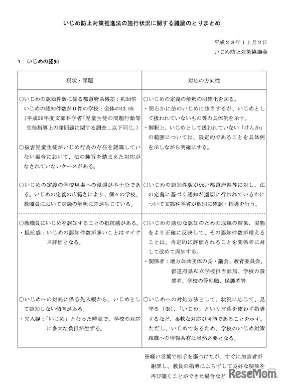
文部科学省は11月2日、いじめ防止対策推進法の施行状況に関する議論のとりまとめを掲載した。いじめの定義の明確化のほか、教職員の日常業務において、自殺予防、いじめへの対応を最優先事項に位置付けるよう促す考えなどを示した。
東京都教育委員会は2025年10月29日、2024年度の都内公立学校…
神戸女子大学は2026年4月6日、ポートアイランドキャンパスに2…
ビーサイズは2026年2月18日、子供向け見守りGPSサービス「BoT…
東京ミッドタウン八重洲は2026年4月29日から5月6日、親子向け…
東京都は、2026年5月4日の「みどりの日」に恩賜上野動物園や…
聖心女子大学は2026年4月1日、2027年度(令和9年度)入試から…
先生の働き方改革を応援するラジオ風YouTube番組「TDXラジオ…
ソニーグループは、理工系女子学生を対象とした返済不要の給…
Language