advertisement
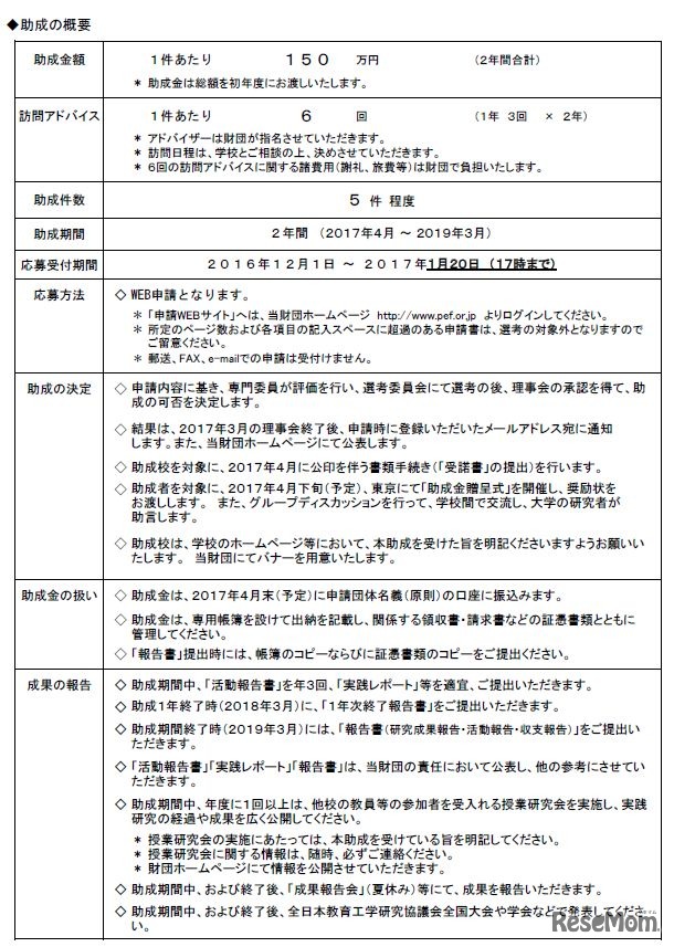
パナソニック教育財団は、助成を受けながらICTを活用した校内の実践研究に取り組む小学校、中学校、高等学校、特別支援学校などを募集している。「一般」枠には1年間の研究に対して1件50万円、「特別研究指定校」枠には2年間の研究に対して1件150万円を助成する。
「第7回Minecraftカップ まちづくり部門 全国大会・表彰式」…
フコク生命は2026年1月、生活に寄り添ったお金の情報メディア…
LifePromptは2026年1月、最新の生成AI3モデルに2026年度の大…
パナソニック教育財団は、小中学生を対象に「プレゼンテーシ…
静岡県静岡市にある私立中高一貫校の常葉大学附属橘高等学校…
クラレは、国際社会貢献活動「ランドセルは海を越えて」2026…
愛媛県教育委員会は2026年1月21日、2026年度(令和8年度)県…
スタディスタジオが運営する英検対策Webアプリ「スタスタApps…