advertisement
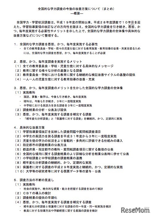
文部科学省は3月30日、「全国的な学力調査の今後の改善方策について(まとめ)」を公表した。全国的な学力調査の全体像や具体的な改善方策などについて整理したもので、中学校の英語力を測る調査を平成31年度から3年に1度程度実施することなどが盛り込まれた。
文部科学省は2025年9月30日、小学校6年生と中学校3年生を対象…
文部科学省は、私立大学等の2025年度(令和7年度)入学者に係…
先生の働き方改革を応援するラジオ風YouTube番組「TDXラジオ…
2026年3月20日、青山学院中等部(東京都渋谷区)にて、全国か…
イード・アワード2025「幼児教室」で、「めばえ教室」が優秀…
大学入学共通テスト(旧センター試験、以下、共通テスト)が…
「本気なら大手予備校の寮に入るべき」。これまでの医学部受…