advertisement

東京オリパラポスター、全国の小5・中2から募集…10/16締切 1枚目の写真・画像

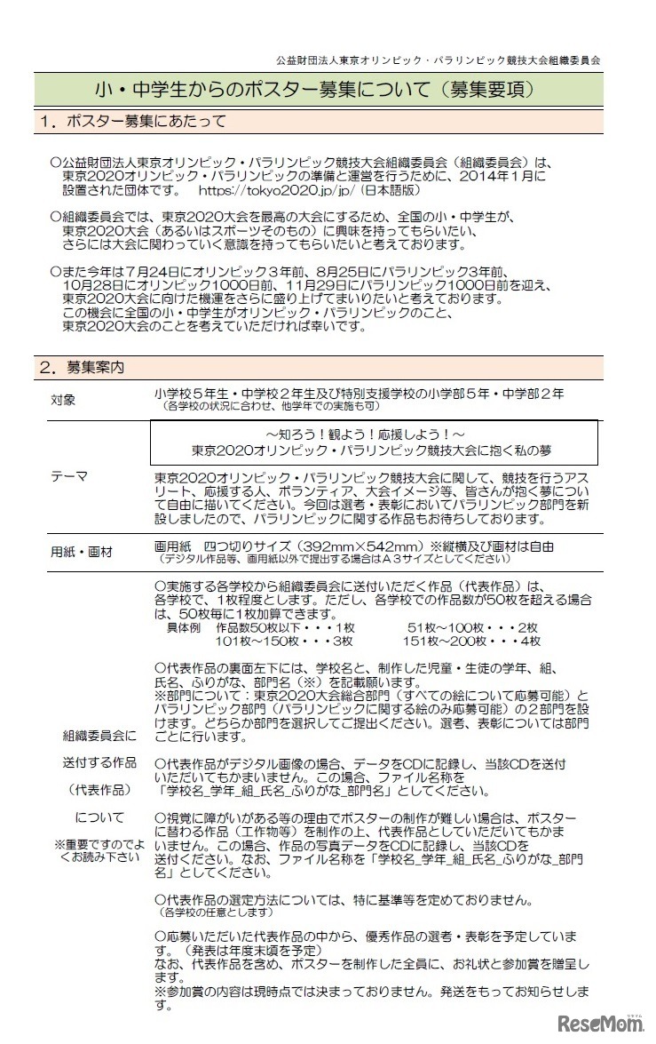
 東京オリンピック・パラリンピック競技大会組織委員会は7月13日~10月16日、全国の小学5年生、中学2年生からオリンピック、パラリンピックをテーマとしたポスターを募集している。優秀作品は今後の組織委員会の広報活用に活用される予定。

教育・受験 小学生
ポスター募集要項(1/3)東京オリンピック・パラリンピック競技大会組織委員会 
ポスター募集要項(1/3)東京オリンピック・パラリンピック競技大会組織委員会 

編集部おすすめの記事

特集

page top