advertisement
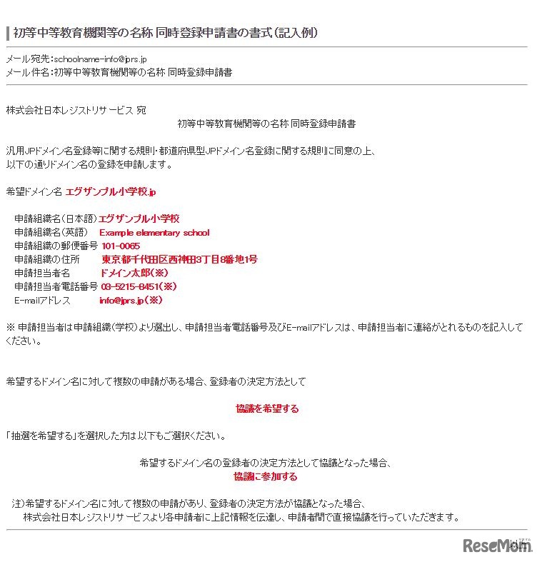
日本レジストリサービス(JPRS)は10月2日、「○○小学校.jp」「○○高校.東京.jp」といった初等中等教育機関などの学校名の日本語JPドメイン名の同時登録申請の受付を開始した。日本国内に住所を持つ学校および学校の設置者が同時登録申請できる。
東京大学 大学総合教育研究センターは2026年5月26日、東京大…
兵庫県教育委員会は2026年6月~7月にかけて、中学生らに県立…
日本医科大学多摩永山病院は2026年8月22日、小学生向け医療体…
東京都は、2026年9月19日から10月4日まで愛知県を中心に開催…
日本学生支援機構(JASSO)は2026年7月25日、「JASSO海外留学…
文部科学省は2026年5月27日、2027年度(令和9年度)大学入学…
2026年4月29日、ジーニアス、エルカミノ、早稲田アカデミーが…
Language