advertisement

【高校受験2018】北海道公立高校入試、募集定員は前年比240人減 9枚目の写真・画像

 北海道教育委員会は平成29年11月14日、平成30年度(2018年度)北海道立高等学校の生徒募集人員を発表した。公立高等学校配置計画によると、余市紅志など5校で学級数を増やす一方、札幌厚別など9校で学級数を減らす。

教育・受験 中学生
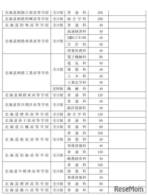
平成30年度北海道立高等学校の生徒募集人員
画像出典:平成29年11月14日更新 北海道教育委員会 平成30年度 入学者選抜について「平成30年度北海道立高等学校の生徒募集人員について」PDFファイル「北海道立高等学校生徒募集人員(北海道有朋高等学校および専攻科を除く) 平成30年度北海道立高等学校の生徒募集人員

編集部おすすめの記事

特集

page top