advertisement
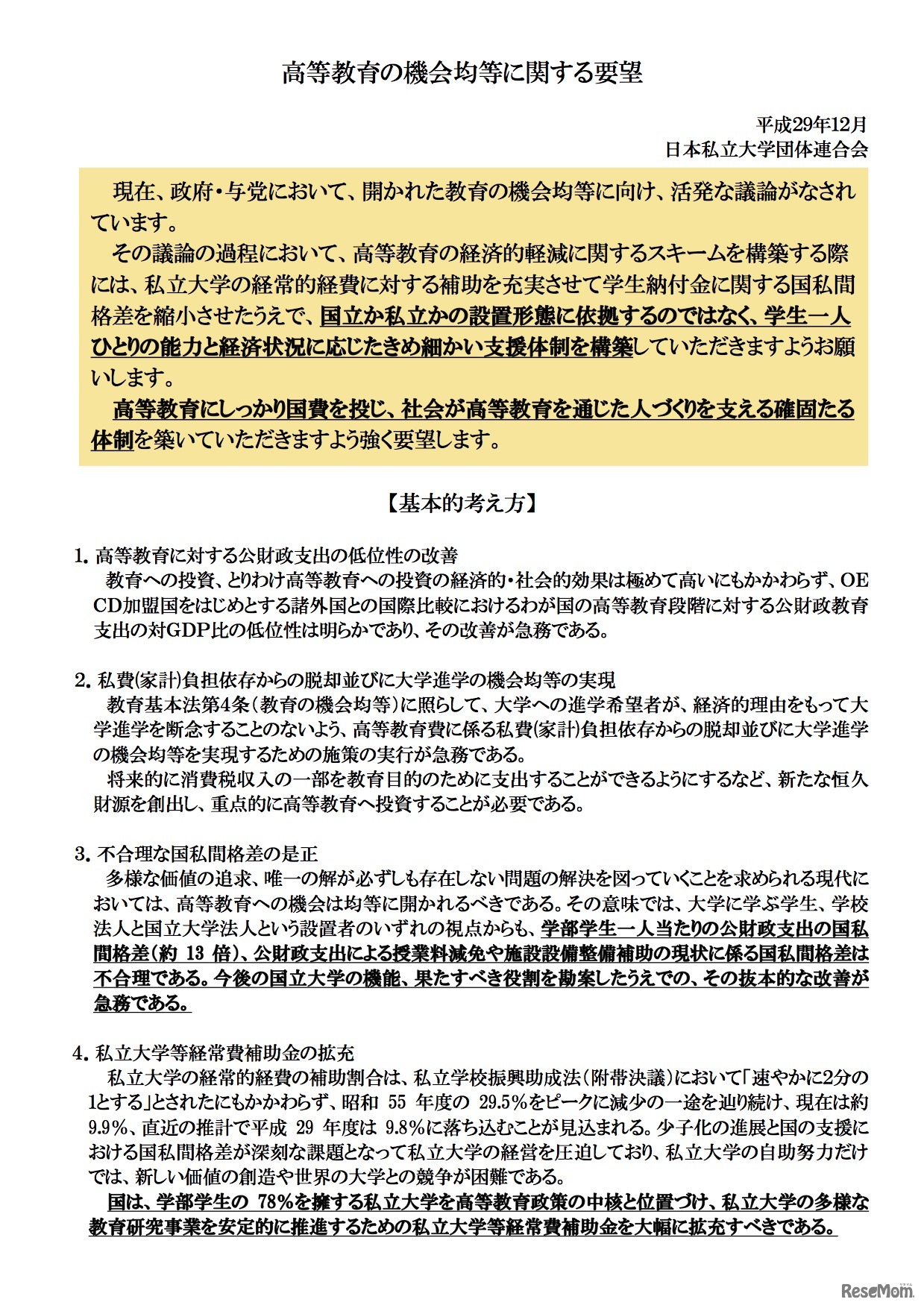
日本私立大学団体連合会(私大団体連)は2018年2月16日、政府が掲げる「高等教育の無償化」について、授業料減免措置等拡充の施策が国立・私立の大学生間の不当な格差を固定化しかねないとして、2017年12月に引き続き「高等教育の機会均等に関する要望」を再提言した。
ガクシーはクラウドローンと共同で、高校3年生の保護者向けオ…
東京大学は2025年12月2日、女子卒業生の会と連携した「さつき…
イオンは2025年12月5日から2026年1月7日まで、全国約7,600か…
東京都は2025年11月11日、2024年(令和6年)の東京都人口動態…
0歳から18歳の子育てにかかる費用の合計は、2,172万円(預貯…
北海道教育委員会は2025年12月5日、2026年度(令和8年度)公…
英語を使って“世界を理解し、考え、表現する”ことを理念に掲…