advertisement
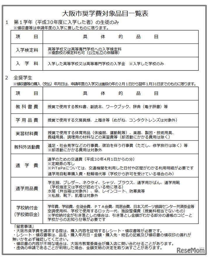
大阪市は、経済的な理由で修学が困難な高校生らのための奨学金「大阪市奨学費」の平成30年度奨学生を募集している。奨学生は、入学や学校教育に要した費用について、領収書などとともに請求し、支給上限額まで受給できる。申込締切は平成30年7月1日。
大阪府教育委員会は2026年2月18日、2026年度(令和8年度)大…
AFS日本協会は2026年3月16日より、2027年度(第74期)のAFS年…
数学オリンピック財団は2026年2月20日、第36回日本数学オリン…
全国こども食堂支援センター・むすびえは2025年12月11日、202…
東京私立中学高等学校協会は2026年2月2日、2026年度(令和8年…
東京都主税局は2026年2月5日、中高生向け租税教育用デジタル…
大学生奨学財団(学奨財団)は2026年2月1日、第4期の奨学生(…
東京都教育委員会は2026年2月17日、東京都立中等教育学校およ…
ウェザーニューズは2026年2月16日、花粉観測機「ポールンロボ…
Language