advertisement
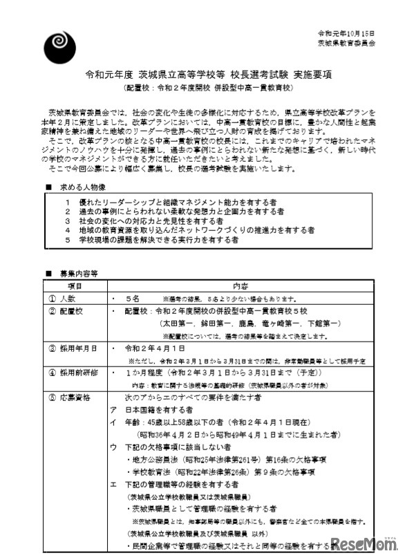
茨城県教育委員会は2019年10月15日、2020年度に開校する併設型中高一貫教育校5校の校長を、民間企業で管理職経験のある人などを公募で選考することと発表した。募集期間は11月11日から29日で、書類、面接選考後、特定任期付き職員(4年間)として採用される。
大阪市教育委員会は、市の教育改革の方向性に沿って校長とし…
11・12月に実施された茨城県・栃木県・千葉県(推薦)の中学…
山梨県教育委員会は、2026年1月5日から開始となった2026年度…
広島県教育委員会は2026年1月7日、2026年度(令和8年度)併設…
埼玉県は2026年1月8日、2026年度(令和8年度)埼玉県私立中学…
文部科学省は、私立大学等の2025年度(令和7年度)入学者に係…