advertisement
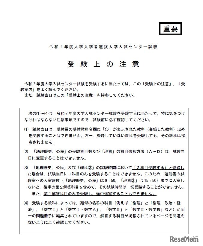
大学入試センターは、2020年度(令和2年度)試験情報に「受験上の注意」「試験問題冊子の注意事項等について」「解答科目欄の不適切なマーク例」を掲載している。間違いやマークミスが起きやすい教科・科目の見本などを示し、試験前に必ず確認するよう呼びかけている。
文部科学省は、2020年度(令和2年度)大学入試の選抜区分ごと…
文部科学省は2021年3月31日、2020年度(令和2年度)国公私立…
イオンは2025年12月5日から2026年1月7日まで、全国約7,600か…
2025年度(令和7年度)大学入学共通テスト(旧センター試験、…
ベネッセマナビジョンは2025年12月5日、高校3年生・高卒生対…
北海道教育委員会は2025年12月5日、2026年度(令和8年度)公…