advertisement
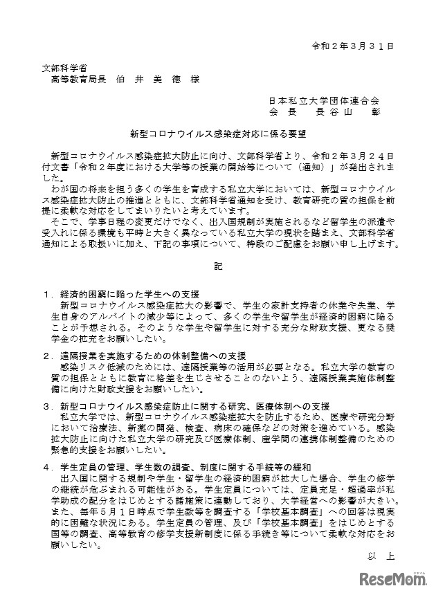
日本私立大学連盟は2020年3月31日、新型コロナウイルスに関する要望を文部科学省および企業団体に提出した。経済的困窮に陥った学生への支援のほか、就職活動のインターネット等を活用した情報の提供や選考開始の後倒しなど柔軟な対応を依頼した。
2025年度の大学入学者の53.6%が「総合型選抜」または「学校…
鹿児島県教育委員会は2025年10月18日、2026年度(令和8年度)…
関西大学は2025年12月14日、千里山キャンパスにて地域と大学…
キャリタスは2025年12月3日、2027年3月卒業予定の大学3年生を…
教育Webメディア「こども教材プラス」を運営するSUNCOREは202…
ガクシーはクラウドローンと共同で、高校3年生の保護者向けオ…
福岡県春日市は2025年12月1日から、ふるさと納税による寄附金…
パステルコミュニケーションの発達科学コミュニケーション講…