advertisement
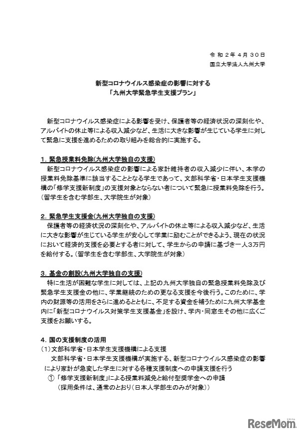
名古屋大学は2020年4月28日、新型コロナウイルスの影響で経済的に困窮している学生を支援するため、生活支援金3万円を給付することを公表。大分大学はコロナで影響を受ける新入学生に10万円を支給するなど、国立大学も独自の給付金で学生を支援する。
名古屋大学大学院理学研究科の研究グループは2026年1月23日、…
AFS日本協会は2026年3月16日より、2027年度(第74期)のAFS年…
こども家庭庁は2月6日、霞が関プラザホールにて「こどものま…
北海道教育委員会は2025年6月28日、道内の地域連携校や離島の…
岐阜大学は2025年9月15日、シンポジウム「こころの根っこを育…
国公立大学2次試験の前期日程が2023年2月25日からスタートす…
学研教育総合研究所は2026年2月18日、幼児を対象とした生活実…
東京都主税局は2026年2月5日、中高生向け租税教育用デジタル…
オルビスは、国際女性デー(3月8日)に先がけ、思春期の心と…
東京都教育委員会は2026年2月21日、2026年度(令和8年度)東…
Language