advertisement
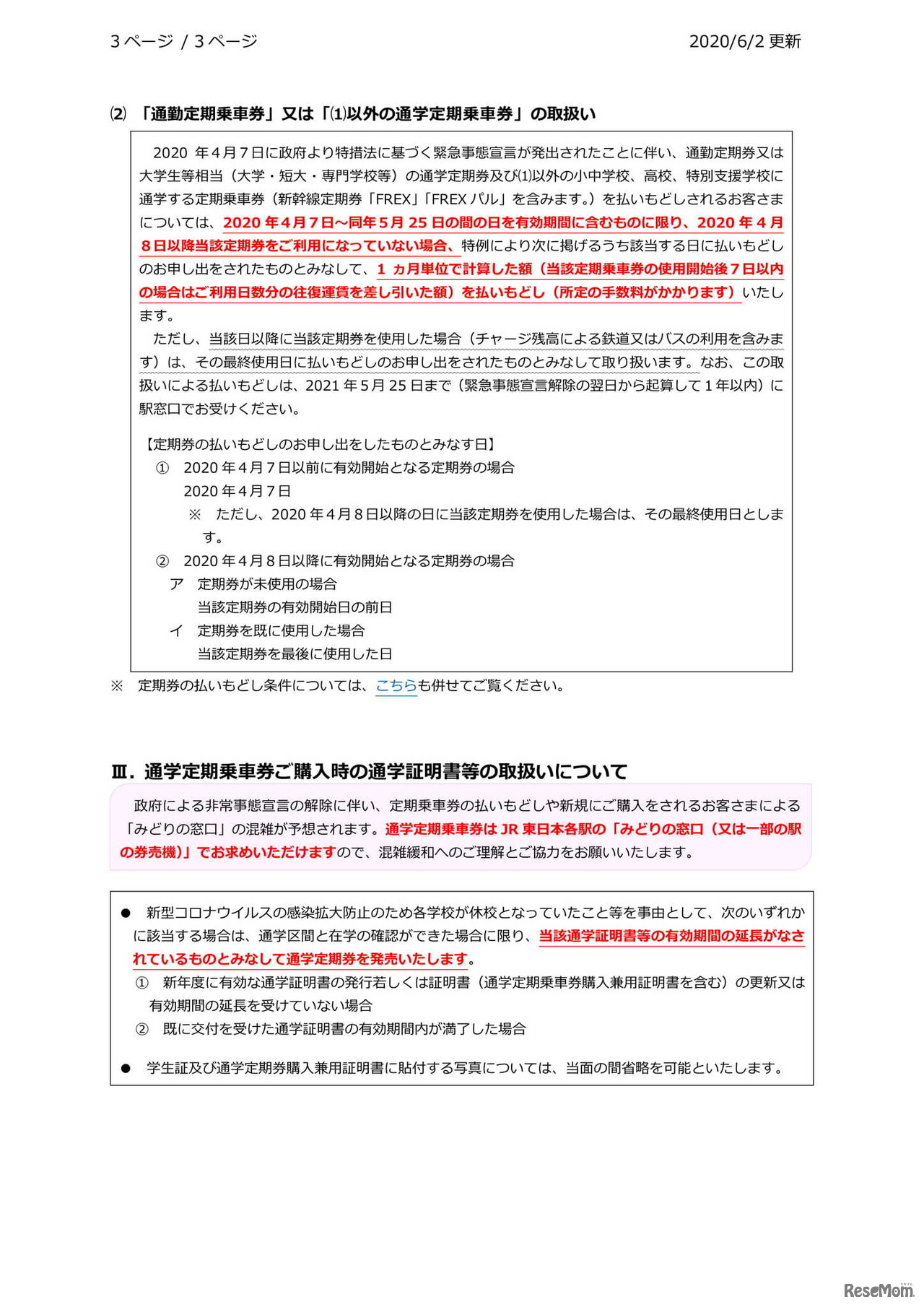
JR東日本では、新型コロナウイルス発生に伴う通学定期乗車券(大学生等相当の通学定期乗車券を除く)の払い戻しの特例として、2020年2月28日以降の最終登校日を最終使用日とみなして、1か月単位で計算した額の払い戻しを実施する。
大学入試センターは、2026年度(令和8年度)大学入学共通テス…
阪神電気鉄道は2026年2月25日から、通学定期券の新規購入時に…
絵本ナビは2026年2月19日、この春入園・入学を迎える親子を応…
阪神電気鉄道とミマモルメ、読売テレビ放送で構成するプログ…
公立大学協会は2026年3月3日、「令和7年度(2025年度)公立大…
東京都内に4教室(吉祥寺、浜田山、四谷、お茶の水)を展開し…
大阪府教育委員会は2026年3月7日、2026年度(令和8年度)大阪…
プロ野球選手を夢見た高校時代、ケガがその夢を打ち砕いた…立命…
東京都と23区26市1町では、2026年3月9日と10日、特別相談「若…
Language