advertisement
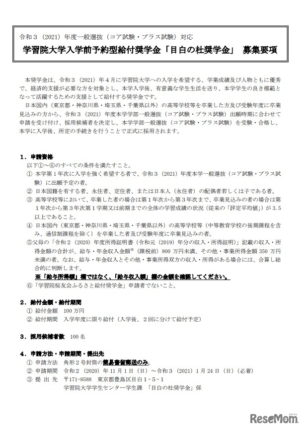
明治大学は2021年度の奨学金「おゝ明治奨学金」の募集を2020年10月15日から開始する。奨学金は入学前予約型で、同様の奨学金について明治学院大学や学習院大学、関西大学も要項を公表している。
Z会は2026年4月1日より、2027年4月に大学進学を予定している…
文部科学省は2022年8月18日、2021年度大学入学者選抜における…
文部科学省は2026年4月13日から19日の期間、「第67回科学技術…
JSコーポレーションは、全国の高校生を対象とした「大学人気…
明治大学理工学部と農学部は、2026年5月から12月にかけて、高…
大学通信は2025年8月5日、国公私立509大学の高校別合格者数ラ…
大学通信は2026年3月、大学合格者の高校別ランキングを公表し…
大学通信は2026年3月31日、主要私立大学約100校を対象に調査…
早稲田大学理工学術院 英語教育センター尾島司郎研究室が主催…
角川ドワンゴ学園N高等学校・S高等学校・R高等学校(以下、N…
東京地区私立大学教職員組合連合(東京私大教連)は2026年4月…
Language