advertisement
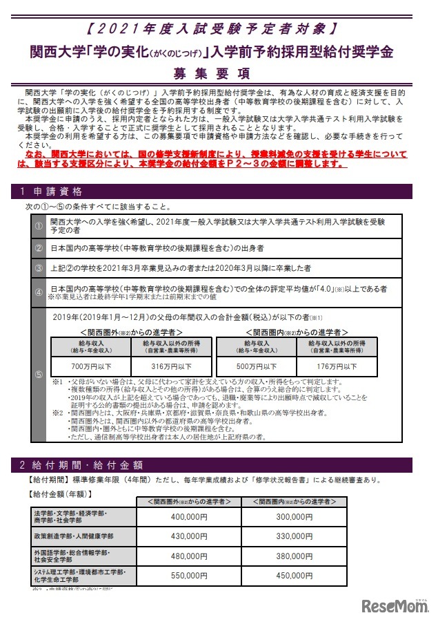
明治大学は2021年度の奨学金「おゝ明治奨学金」の募集を2020年10月15日から開始する。奨学金は入学前予約型で、同様の奨学金について明治学院大学や学習院大学、関西大学も要項を公表している。
AFS日本協会は2026年3月16日より、2027年度(第74期)のAFS年…
文部科学省は2022年8月18日、2021年度大学入学者選抜における…
文教大学は2026年2月19日、2026年度A日程入試における出題ミ…
2026年度の私立大学一般入試がピークを迎えている。予備校等…
大学通信は2025年8月5日、国公私立509大学の高校別合格者数ラ…
駿台・ベネッセデータネットは2026年1月21日、2026年度(令和…
東京理科大学スペースシステム創造研究センター(SSI)は2026…
東京私立中学高等学校協会は2026年2月2日、2026年度(令和8年…
香川県教育委員会は、2026年度(令和8年度)香川県公立高校一…
Language