advertisement
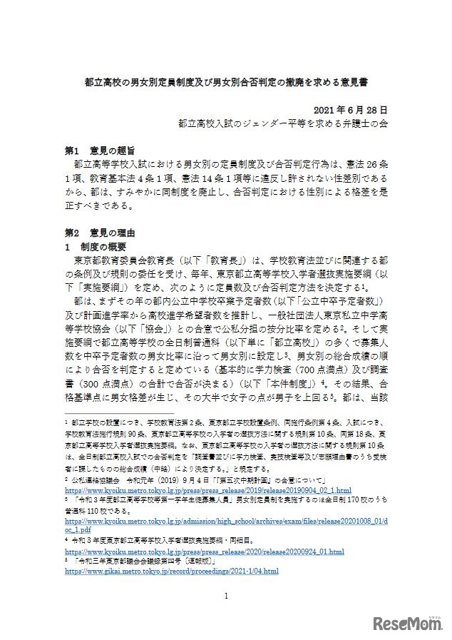
東京都立高校入試の男女別定員制をめぐり、「都立高校入試のジェンダー平等を求める弁護士の会」は2021年6月28日、制度の撤廃を求める意見書を公表した。憲法等で保障された権利を侵害すると主張し、性別による格差の是正や公正な入試の実施を強く求めている。
東京都私学財団は2026年5月20日、2027年4月に高校または専修…
東京都教育委員会は2026年6月21日、2027年度(令和9年度)東…
東京都は、2026年9月19日から10月4日まで愛知県を中心に開催…
山梨県教育委員会は2026年5月26日、2027年度(令和9年度)山…
文部科学省は2026年5月27日、2027年度(令和9年度)大学入学…
日本学生支援機構(JASSO)は2026年7月25日、「JASSO海外留学…
Language