advertisement
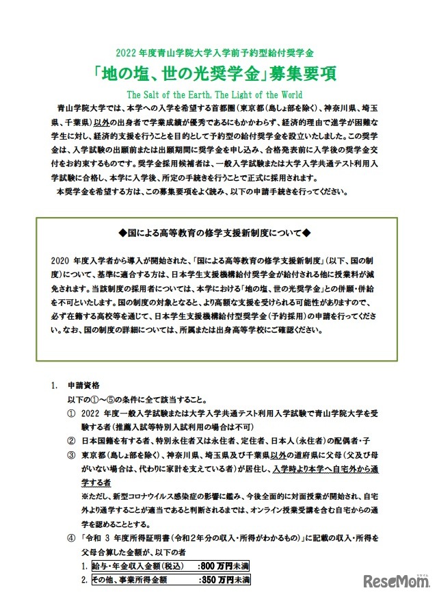
慶應義塾大学は2021年11月1日、「学問のすゝめ奨学金」の申請を開始した。受験の前に奨学金の給付が確約できる「入学前予約型給付奨学金」で、青山学院大学、中央大学等の首都圏私立大学の予約型の奨学金情報をまとめた。
イオン ワンパーセントクラブは、2025年11月から12月にかけて…
千葉大学予防医学センターの中込敦士准教授らの研究チームは…
神戸大学は、2021年10月に実施した「志」特別選抜試験の問題…
教学社は2026年1月15日、受験生や保護者らから応募があった「…
全国大学生活協同組合連合会(大学生協)は2025年12月23日、…
青山学院大学が箱根駅伝2026で往路・復路ともに制した。完全…
大学通信は2025年12月16日、学習塾が勧める中高一貫校ランキ…
マイナビが運営する「マイナビ進学総合研究所」は2026年1月8…
大学通信は2025年8月5日、国公私立509大学の高校別合格者数ラ…
模試での「E判定」は合格可能性20%以下を示している。しかし…
2026年3月20日、青山学院中等部(東京都渋谷区)にて、全国か…