advertisement
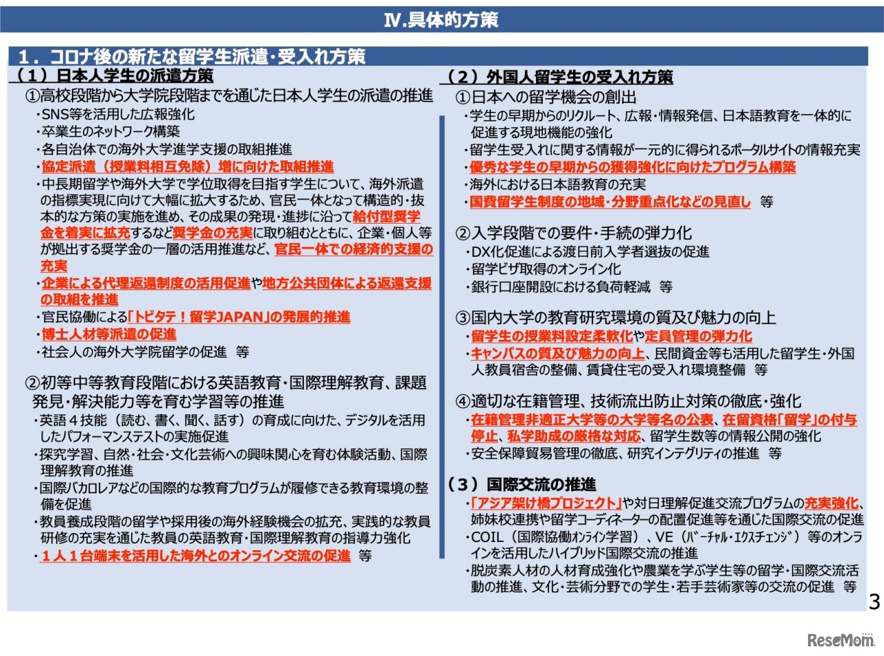
政府は2023年4月27日、総理大臣官邸で第6回教育未来創造会議を開催し、若者の留学促進に関する第二次提言をまとめた。具体的目標として、2033年までに日本人留学生50万人の派遣、外国人留学生40万人の受入れを掲げ、給付型奨学金の拡充等に取り組むとしている。
Crimson Education Japanは2026年1月18日、「海外進学EXPO 20…
0歳から18歳の子育てにかかる費用の合計は、2,172万円(預貯…
JR東日本は2025年12月17日から2026年3月31日まで、タイアップ…
NEXERとschola+(スコラプラス)は2025年11月11日から11月25…
河合塾グループの河合塾学園(本部:愛知県名古屋市、理事長…
大学通信は2025年12月4日、学習塾が勧める中高一貫校ランキン…