advertisement

【高校受験2025】島根県公立高、自己推薦選抜を導入 3枚目の写真・画像

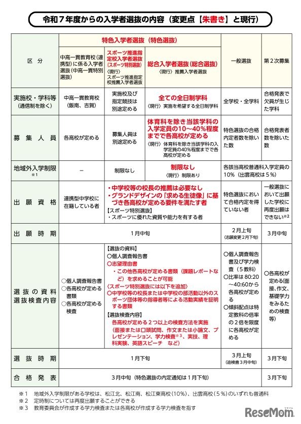
 島根県教育委員会と松江市教育委員会は、2025年度(令和7年度)島根県公立高等学校入学者選抜制度の改善方針を発表した。推薦入学者選抜を廃止し、自己推薦による総合入学者選抜を導入する。2025年1月中旬から総合入学者選抜の出願を受け付け、1月下旬に選抜を実施予定。

教育・受験 中学生
令和7年度からの入学者選抜の内容
画像出典:島根県教育委員会、松江市教育委員会 令和7年度からの入学者選抜の内容

編集部おすすめの記事

特集

page top