advertisement

【大学受験2027】三重大、全5学部に総合型選抜を導入 4枚目の写真・画像

 三重大学は2024年10月17日、2027年度(令和9年度)入学者選抜より、全5学部に総合型選抜を導入すると発表した。出願書類や面接などから多面的・総合的に評価し、医学部医学科と工学部機械工学コース・情報工学コース以外は、大学入学共通テストを課さない。総合型選抜の定員は、5学部で計70人。

教育・受験 高校生
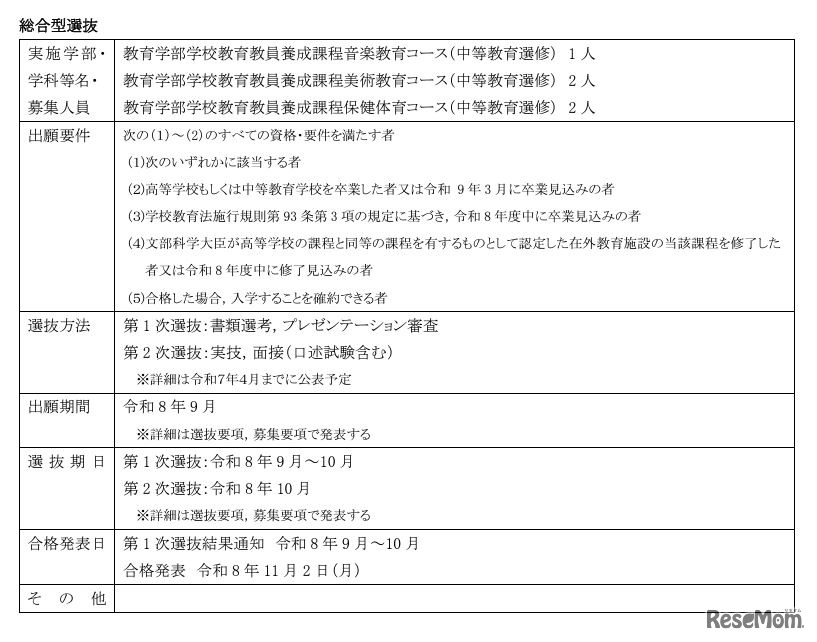
総合型選抜(教育学部)
画像出典:三重大学 総合型選抜(教育学部)

編集部おすすめの記事

特集

page top