advertisement

【高校受験2025】群馬県進学希望調査・倍率(10/1時点)前橋1.14倍 7枚目の写真・画像

 群馬県教育委員会は2024年10月21日、2024年度(令和6年度)第1回中学校等卒業見込者進路希望調査の結果を公表した。県内公立高校の全日制・フレックススクールの進学希望者は1万2,001人で、倍率は1.05倍。学校・学科別の希望倍率は、勢多農林(動物科学・応用動物)2.30倍がもっとも高かった。

教育・受験 中学生
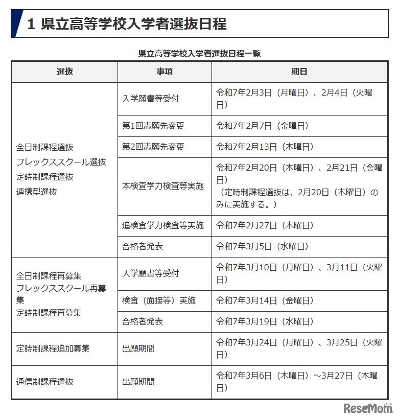
令和7年度県立高等学校入学者選抜日程
画像出典:群馬県教育委員会 令和7年度県立高等学校入学者選抜日程

編集部おすすめの記事

特集

page top