advertisement

【高校受験2026】兵庫県公立高の入試日程、学力検査3/12 2枚目の写真・画像

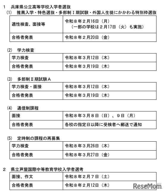
 兵庫県教育委員会は2025年1月9日、2026年度(令和8年度)の兵庫県公立高等学校および県立芦屋国際中等教育学校の入学者選抜日程を発表した。公立高校では、推薦入学や特色選抜、多部制I期試験、外国人生徒にかかわる特別枠選抜が2026年2月16日に実施され、一部の学校では2月17日も行われる。学力検査は3月12日に実施される。

教育・受験 中学生
令和8年度兵庫県公立高等学校入学者選抜と県立芦屋国際中等教育学校入学者選考の日程
画像出典:兵庫県教育委員会 令和8年度兵庫県公立高等学校入学者選抜と県立芦屋国際中等教育学校入学者選考の日程

編集部おすすめの記事

特集

page top