advertisement
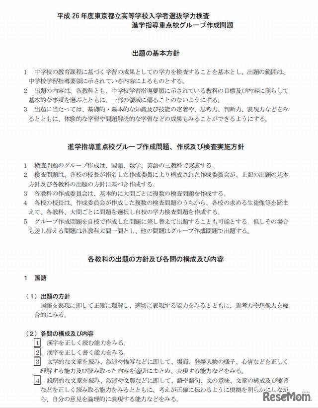
平成26年度東京都立高校入試より、15校がグループ作成問題を導入する。出題方針やサンプル問題・解答が各校のホームページに掲載されている。第一次募集・分割前期募集の学力検査は2月24日に実施される。
東京都教育委員会は6月11日、平成26年度に実施した都立高校入…
東京都教育委員会は2026年1月7日、2026年度(令和8年度)都立…
山梨県教育委員会は、2026年1月5日から開始となった2026年度…
首都圏の鉄道事業者22社は、2026年1月13日から18日までの大学…
文部科学省は、私立大学等の2025年度(令和7年度)入学者に係…
Mirai.αは2026年1月8日、小中学生の不登校の子をもつ親の6割…
JSコーポレーションが毎月公表している「大学人気ランキング…