advertisement
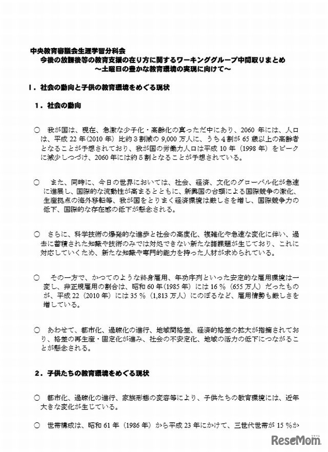
土曜学習の在り方について、中央教育審議会生涯学習分科会のワーキンググループが3月19日、中間取りまとめを公表した。地域や企業、大学などの参画で、土曜日ならではの多様な学習プログラムの実現を提案している。
文部科学省は、私立大学等の2025年度(令和7年度)入学者に係…
東京都教育委員会は2026年1月15日、「(仮称)子供・若者体験…
2026年3月20日、青山学院中等部(東京都渋谷区)にて、全国か…
2026年度(令和8年度)大学入学共通テスト(旧センター試験、…
千葉大学予防医学センターの中込敦士准教授らの研究チームは…
大学通信は2026年1月9日、「2025年学部系統別実就職率ランキ…
2026年1月17日、2026年度(令和8年度)大学入学共通テスト(…
2026年の土日や国民の祝日などを含む3連休以上の休みは、計8…
厚生労働省は2026年1月16日、2026年第2週(2026年1月5日~11…