advertisement
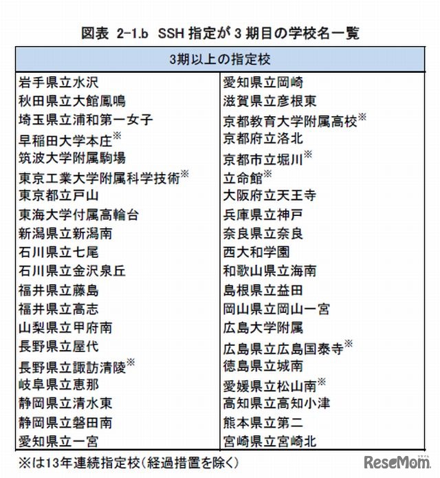
科学技術・学術政策研究所は3月24日、「スーパーサイエンスハイスクール(SSH)事業の俯瞰と効果の検証」と題した調査研究グループの報告書を公表した。SSH指定校の理系進学率は全国平均より2~3倍高いほか、都市部より地方のSSH校の進学率が高い傾向にあった。
文部科学省は2026年3月25日、2026年度(令和8年度)のスーパ…
厚生労働省は2026年3月31日、2025年度(令和7年度)「第49回救…
ソニーグループは、理工系女子学生を対象とした返済不要の給…
芝浦工業大学と晃華学園中学校高等学校は2026年3月25日、高大…
代々木ゼミナールは2026年4月4日、2026年度の私立大学一般入…
早稲田大学理工学術院 英語教育センター尾島司郎研究室が主催…
国際生物学オリンピック日本委員会は、2026年7月12日から19日…
Z会は2026年3月25日、Webサイト「Z会受験情報ナビ」において…
リセマムではお子さまの進路や学びについて、専門家や先輩保…
Language