advertisement
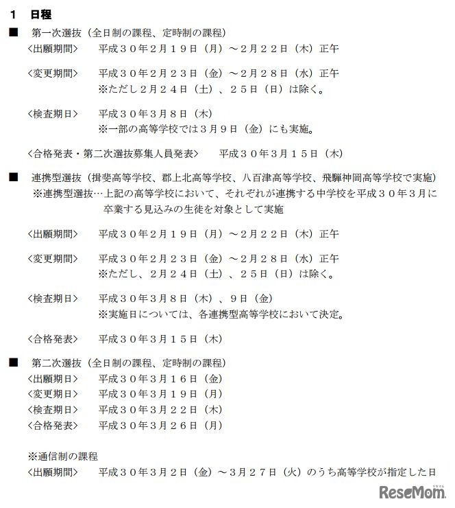
岐阜県教育委員会は7月11日、平成30年度(2018年度)県立高校入試より学区を廃止すると発表した。また、加納や不破など11校で県外からの募集枠を設けるほか、岐阜や多治見など4校で学科改編を実施する。
「イード・アワード2018 塾 中学生/個別指導の部」でやる気…
岐阜県教育委員会は2025年10月24日、2026年度(令和8年度)公…
学研ステイフルは2025年11月20日、A5ノートにかぶせて使える…
河合塾グループの河合塾学園(本部:愛知県名古屋市、理事長…
和洋女子大学は2025年12月4日、文部科学省からの「私立大学に…
栃木県教育委員会は2025年12月8日、2026年度県立中学校入学者…
首都圏模試センターは、2026年中学入試予想偏差値一覧の最新…