advertisement

科学を楽しむ子どもをサポート「科学教育振興助成」10/15応募開始 3枚目の写真・画像

 中谷医工計測技術振興財団は、平成30年度「科学教育振興助成」の募集を10月15日~12月10日に行う。募集するのは、「個別助成」「プログラム助成」「意欲的な小学校の先生方を支援するプログラム助成」の3種類。申請はWebサイトより受け付ける。

教育・受験 先生
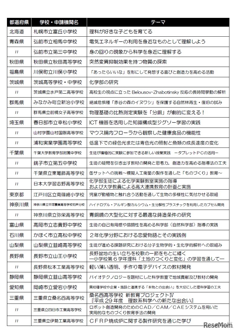
平成29年度「科学教育振興助成」贈呈校(個別助成・1/2)
平成29年度「科学教育振興助成」贈呈校(個別助成・1/2)

編集部おすすめの記事

特集

page top