advertisement
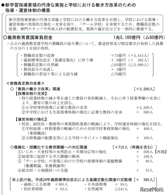
文部科学省は8月30日、平成30年度(2018年度)概算要求を発表した。要求額は前年度比5,283億円増の5兆8,380億円。このうち、教育の情報化の推進に前年度比8億円増の13億円を計上した。また、教職員定数を3,800人増やすことも盛り込んだ。
文部科学省は2026年4月20日、大使館推薦による2027年度「国費…
山梨県教育委員会は、県内の公立小学校に教諭として一定期間…
オンラインイラスト教室「アタムアカデミー」を運営するアタ…
情報処理学会は2026年3月8日、第88回全国大会にて「新課程『…
東京都は2026年4月23日、2025年度「家庭における青少年のスマ…
埼玉県教育委員会は2026年4月21日、2026年度(令和8年度)埼…
今や「中学受験の3種の神器」のひとつとも評される「A3サイズ…
イードが運営する教育情報サイト「リセマム」は、英語教室の…
Language