advertisement
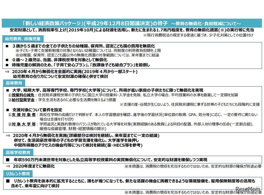
幼児教育無償化がスタートすると言われている。具体的にいつから開始されるのか、誰が対象となるのか、無償化によって待機児童がさらに増える懸念はないか、自治体独自の取り組みなど、保護者が気になるポイントをまとめた。
河合塾グループのドルトンスクール名古屋校は、2026年4月30日…
楽天グループが運営するオンライン書店「楽天ブックス」は、4…
京急開発は、地域貢献および次世代育成を目的とした体験型イ…
2026年度「こども霞が関見学デー」は2026年7月29日・30日の2…
文部科学省は2026年4月20日、大使館推薦による2027年度「国費…
ユニファは、BABY JOB・ここるく・ハイフライヤーズと協働し…
ネクストビートが運営する保育士専門の就職・転職支援サービ…
SKIPシティ彩の国ビジュアルプラザ・映像ミュージアムは、202…
イードが運営する教育情報サイト「リセマム」は、英語教室の…
サンリオが手がける幼児向け英語教材「Sanrio English Master…
今や「中学受験の3種の神器」のひとつとも評される「A3サイズ…
Language