advertisement
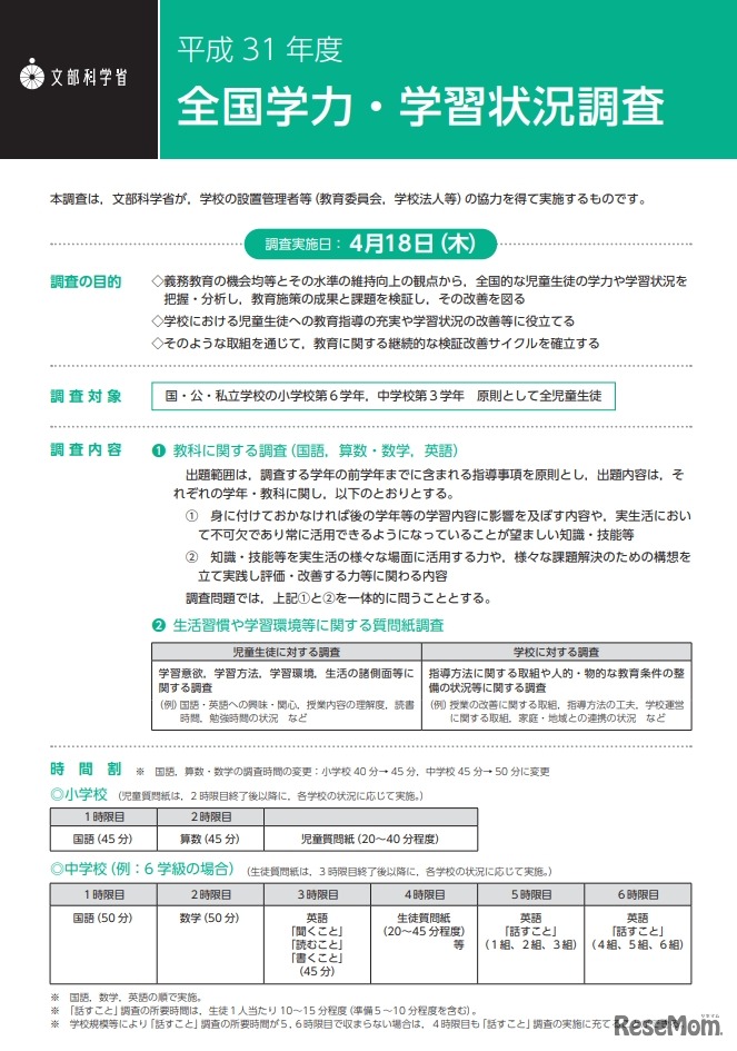
文部科学省は2019年4月15日、全国学力・学習状況調査の参加教育委員会数と参加学校数を発表した。2019年度(平成31年度)は4月18日に小学校6年生と中学校3年生を対象に実施し、国公私立の小中学校2万9,518校が参加する。
文部科学省は2025年9月30日、小学校6年生と中学校3年生を対象…
森ビルが運営する六本木ヒルズ展望台 東京シティビューは、人…
早稲田大学理工学術院 英語教育センター尾島司郎研究室が主催…
2026年度の大学入学共通テストの成績閲覧期間は、2026年4月1…
Z会は2026年3月25日、Webサイト「Z会受験情報ナビ」において…
2026年度(令和8年度)秋田県公立高等学校入学者選抜1次募集…
文部科学省は2026年4月9日、不登校の状態にある児童生徒の出…
代々木ゼミナールは2026年4月4日、2026年度の私立大学一般入…
リセマムではお子さまの進路や学びについて、専門家や先輩保…
Language