advertisement
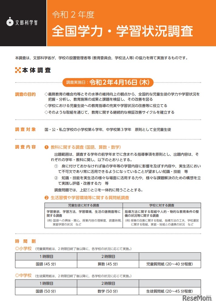
文部科学省は2019年12月18日、令和2年度(2020年度)全国学力・学習状況調査の実施要領を全国の教育委員会などに通知した。2020年4月16日に国・公・私立学校の小学6年生と中学3年生の全児童生徒を対象とした調査を実施する。教科は国語と算数・数学の2教科。
文部科学省は2025年9月30日、小学校6年生と中学校3年生を対象…
文部科学省は、私立大学等の2025年度(令和7年度)入学者に係…
2026年3月20日、青山学院中等部(東京都渋谷区)にて、全国か…
千葉大学予防医学センターの中込敦士准教授らの研究チームは…
令和8年度(2026年度)大学入学共通テスト1日目が1月17日に行…
2026年1月17日、関西2府4県の私立中学入試が解禁となる。この…
令和8年度(2026年度)大学入学共通テスト(旧センター試験、…
イード・アワード2025「幼児教室」で、「めばえ教室」が優秀…