advertisement
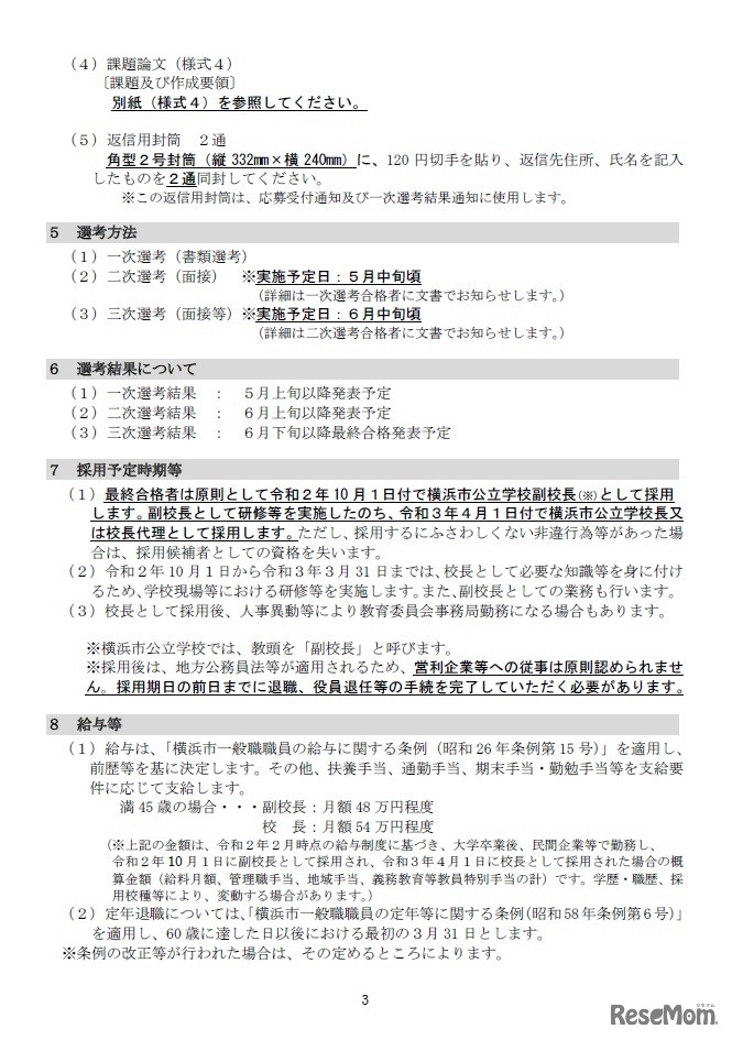
新たな視点を取り入れた教育を推進する横浜市が、これまでのキャリアを生かして教職員の意識改革や人材育成を担い、教育に対する情熱と使命感を持つ公立学校長を募集する。募集人数は若干名で、募集期間は2020年3月2日より3月25日まで。
大阪市教育委員会は、市の教育改革の方向性に沿って校長とし…
神奈川県内のすべての公立高校が出展する「全公立展」が2026…
2026年のオープンキャンパス情報が、各大学の公式Webサイトで…
佐賀県教育委員会は2026年4月28日、2027年度(令和9年度)中…
樫尾俊雄発明記念館は、9回目となる「樫尾俊雄発明アイディア…
大分県教育委員会は2026年5月22日、2027年度(令和9年度)大…
ワンダーファイは2026年5月25日、中学入試算数アプリ教材「究…
Language