advertisement
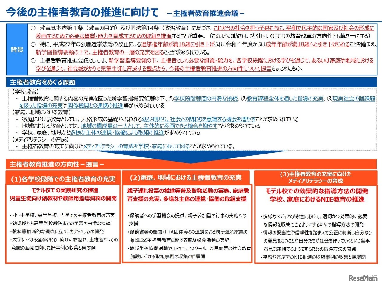
文部科学省は2020年11月2日、中間報告「今後の主権者教育の推進に向けて」を公表した。各学校段階や家庭・地域における主権者教育推進の方向性を提言し、社会総がかりでの国民運動として取組みを展開することが重要としている。最終報告に向けた検討課題もあげている。
併願大学に納付する入学金の「二重払い」について、2026年度…
博報堂教育財団こども研究所は2025年12月15日、「2025年の気…
鎌倉女子大学短期大学部初等教育学科は2026年4月から、授業の…
愛知県教育委員会は2025年12月19日、2025年度第2回「中学校等…
小学生の学習や生活習慣、中学受験の話題等、リセマムが選ぶ2…
中学生の学習や生活習慣、高校受験の話題等、リセマムが選ぶ2…
高校生の学習や生活習慣、大学受験の話題等、リセマムが選ぶ2…
大学生の学習や生活習慣、就職活動の話題等、リセマムが選ぶ2…
乳幼児や幼児に関する幼児教育や生活習慣の話題等、リセマム…