advertisement

【大学入学共通テスト2022】試験期日は令和4年1/15・16、日程・教科・科目・時間割・中間発表ほか受験スケジュール(12/21更新) 4枚目の写真・画像

 大学入試センターは、令和4年度(2022年度)大学入学者選抜に係る大学入学共通テスト(旧センター試験)実施期日と試験出題教科・科目の出題方法等を発表。試験実施期日は令和4年1月15日および16日。追試験は1月29日および30日。持ち物、最新情報等を随時更新。

教育・受験 高校生
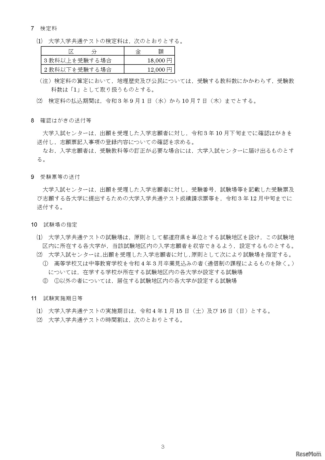
令和4年度大学入学者選抜に係る大学入学共通テスト実施要項(検定料・試験場の指定・試験実施期日等)
画像出典:大学入試センター 令和4年度大学入学者選抜に係る大学入学共通テスト実施要項(検定料・試験場の指定・試験実施期日等)

編集部おすすめの記事

特集

page top