advertisement
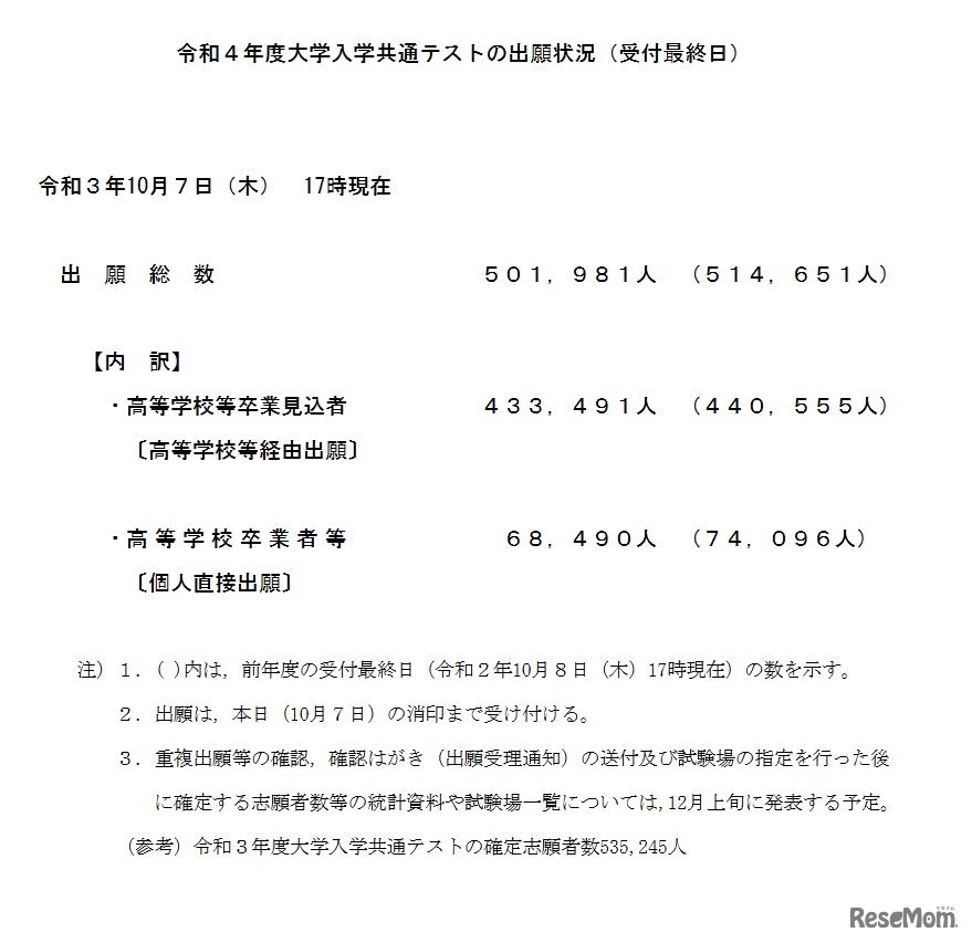
大学入試センターは2021年10月7日、2022年度(令和4年度)大学入学共通テストの受付最終日午後5時現在における出願状況を公表した。出願総数は50万1,981人。前年度同時期の出願総数より1万2,670人減となった。
SAPIX YOZEMI GROUPの医学部入試情報サイト「医学部研究室」…
神戸大学は、2021年10月に実施した「志」特別選抜試験の問題…
東洋大学は2026年4月2日、2025年度と2026年度の大学入学共通…
聖心女子大学は2026年4月1日、2027年度(令和9年度)入試から…
大学通信は2026年3月、大学合格者の高校別ランキングを公表し…
早稲田大学が運営する早稲田大学歴史館は、2026年3月16日に常…
日本天文学オリンピック委員会は2026年3月14日、第5回日本天…
リセマム編集部では、浜学園から2025年度 第3回「小6合否判定…
Language