advertisement
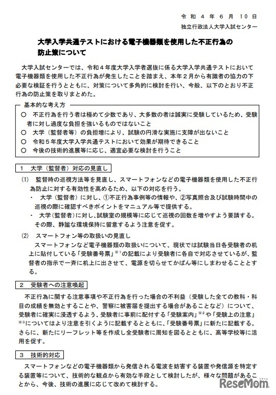
大学入試センターは2022年6月10日、2023年度(令和5年度)大学入学共通テスト(旧センター試験)の実施要項を公表した。出願期間は、9月26日から10月6日まで。実施期日は、2023年1月14日と15日。また、電子機器類を使用した不正行為の防止策についても取りまとめている。
Z会ソリューションズは2023年8月26日、ペイ・フォワードが運…
河合塾本郷校は2026年1月10日と11日、東大志望者限定のイベン…
鹿児島大学は、2022年11月15日に実施した医学部保健学科看護…
お茶の水女子大学理系女性育成啓発研究所は2026年1月11日、中…
文部科学省は2025年12月12日、2026年度(令和8年度)国公立大…
秋田県教育委員会は2025年12月11日、2026年度(令和8年度)秋…
日本漢字能力検定協会は2025年12月12日、京都・清水寺で「今…