advertisement
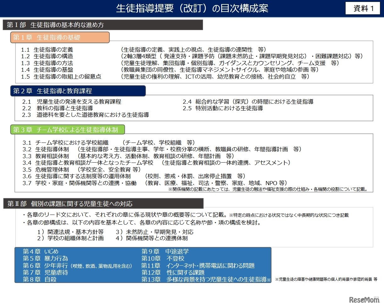
文部科学省は2022年8月26日、小中学校や高校教職員向けの生徒指導提要の改訂案を取りまとめた。12年ぶりとなる改訂版では、発達障害や性的マイノリティーの児童生徒に対する学校の対応、校則の運用・見直し等についても盛り込んでいる。
文部科学省は、私立大学等の2025年度(令和7年度)入学者に係…
2026年3月20日、青山学院中等部(東京都渋谷区)にて、全国か…
2026年度(令和8年度)大学入学共通テスト(旧センター試験、…
千葉大学予防医学センターの中込敦士准教授らの研究チームは…
兵庫県教育委員会は2026年1月8日、2027年度(令和9年度)の兵…
全国障害学生支援センターは、障害のある受験生のための大学…
東京都教育委員会は2025年10月29日、2024年度の都内公立学校…
イード・アワード2025「幼児教室」で、「めばえ教室」が優秀…
2026年1月17日、2026年度(令和8年度)大学入学共通テスト(…