advertisement
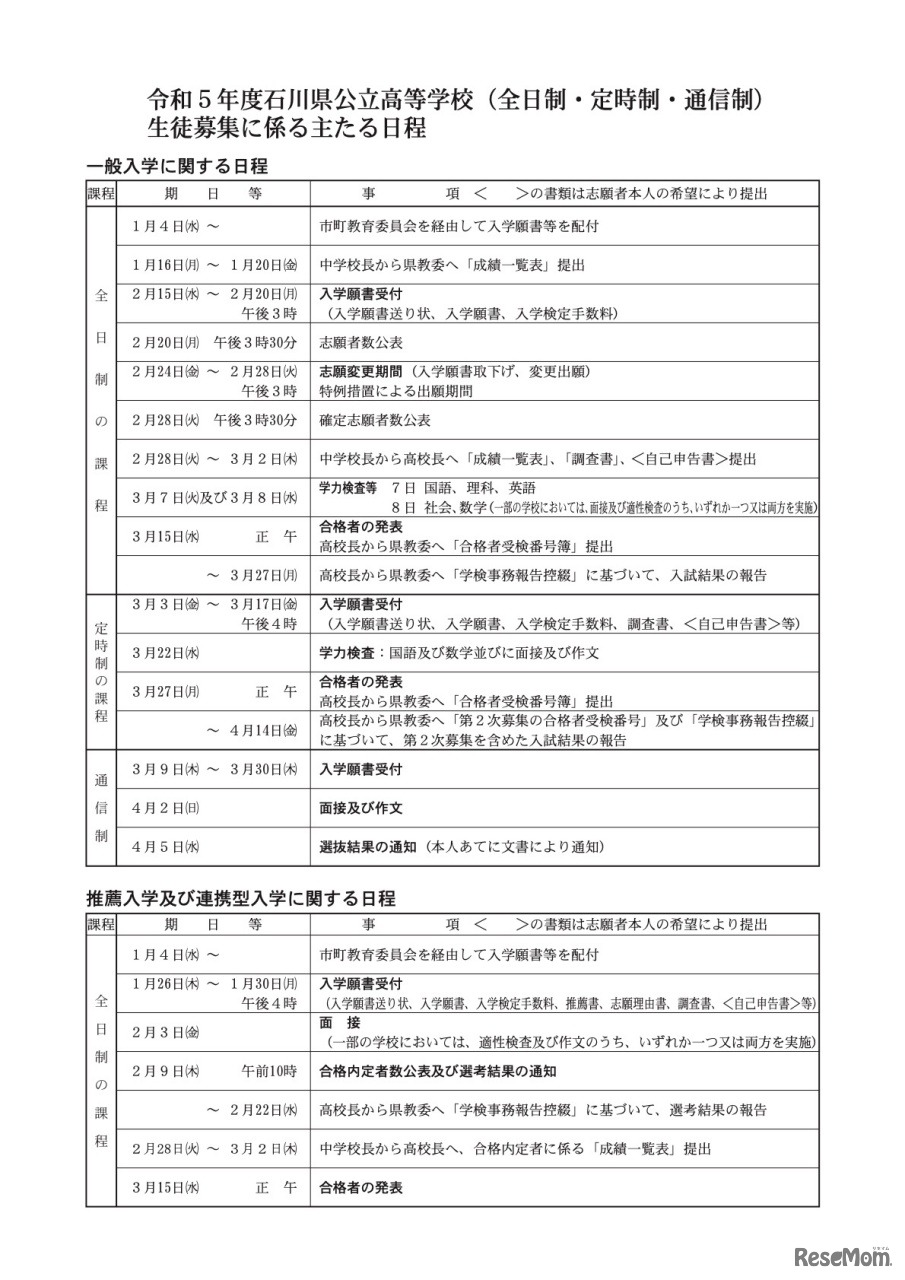
石川県教育委員会は、2023年度(令和5年度)公立高等学校入学者募集要綱をWebサイトに公表した。一般入学の学力検査は2023年3月7日・8日に実施。一部の学校では、面接および適性検査のうち、いずれかまたは両方を実施する。
石川県の2026年度(令和8年度)公立高等学校第1学年入学者募…
2024年3月7日(木)、2024年度(令和6年度)京都府公立高等学…
中学生の学習や生活習慣、高校受験の話題等、リセマムが選ぶ2…
11・12月に実施された茨城県・栃木県・千葉県(推薦)の中学…
北海道教育委員会は2025年12月5日、2026年度(令和8年度)公…
名古屋商科大学は2026年度入学者選抜において、「一般入試前…
愛知県教育委員会は2025年12月19日、2025年度第2回「中学校等…
大学生の学習や生活習慣、就職活動の話題等、リセマムが選ぶ2…
2025年の小学校入試は大きな転換期を迎えた。小学校受験にお…