advertisement
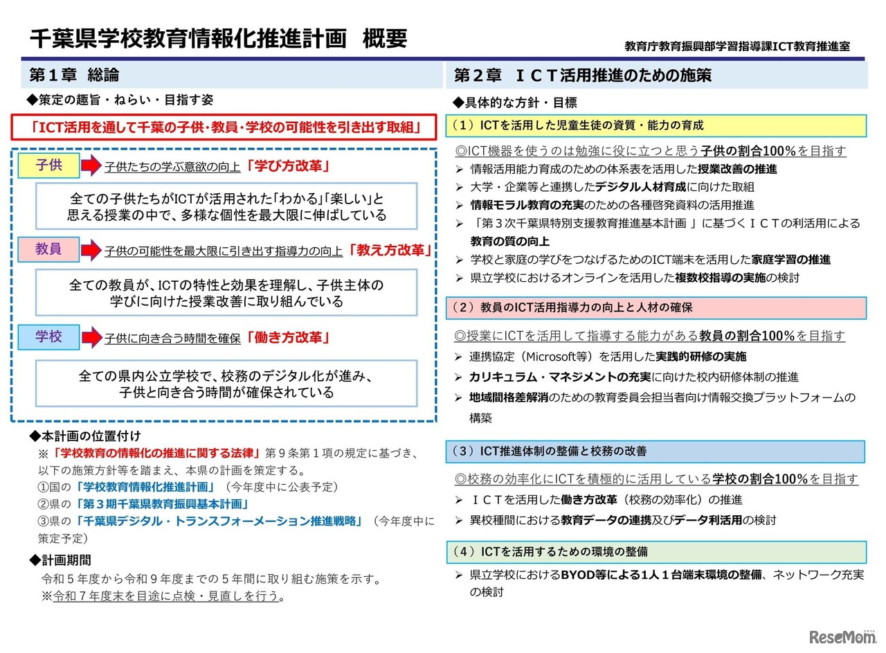
千葉県は2022年12月9日、ちばづくり県民コメント制度の1つとして、千葉県学校教育情報化推進計画(案)に関する意見募集を開始した。2023年1月10日まで受け付ける。提出方法は、電子メールまたは郵送またはファックス。
松戸・野田・柏私立中学校7校連絡協議会は2026年3月22日、「…
新興出版社啓林館は2026年1月、中学生用の教科書準拠版商品「…
「第7回Minecraftカップ まちづくり部門 全国大会・表彰式」…
日本英語検定協会は2025年12月26日、2026年度第3回検定より導…
ワオ・コーポレーションは2026年1月8日、小中高生2万5,379人…
クラレは、国際社会貢献活動「ランドセルは海を越えて」2026…
愛媛県教育委員会は2026年1月21日、2026年度(令和8年度)県…
LifePromptは2026年1月、最新の生成AI3モデルに2026年度の大…
先生の働き方改革を応援するラジオ風YouTube番組「TDXラジオ…
スタディスタジオが運営する英検対策Webアプリ「スタスタApps…