advertisement
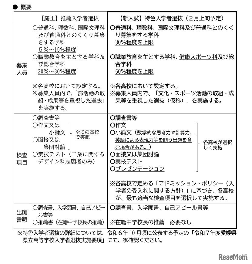
愛媛県教育委員会は2023年10月31日、2025年度(令和7年度)愛媛県立高等学校入学者選抜から、従来の推薦入学者選抜を廃止し、新しく特色入学者選抜を導入すると発表した。現在の中学2年生が受検する入試から対象となる。学校長の推薦不要とし、募集人員枠を拡大する。
愛媛県教育委員会は2026年2月26日、2026年度(令和8年度)愛…
東京都教育委員会は2025年9月26日、2025年度(令和7年度)第2…
東京都教育委員会は2026年3月9日、2026年度(令和8年度)東京…
成蹊大学は2027年度入学者選抜から、受験生が自らの特性や志…
大学通信は2026年3月5日、2026年度(令和8年度)京都大学特色…
瀬戸内サニーが主催する「瀬戸内サニー学生留学応援プロジェ…
タオは2026年3月10日より、デジタル知育教材「天神」の幼児タ…
愛知県教育委員会は2026年3月10日、2026年度(令和8年度)公…
Language