advertisement
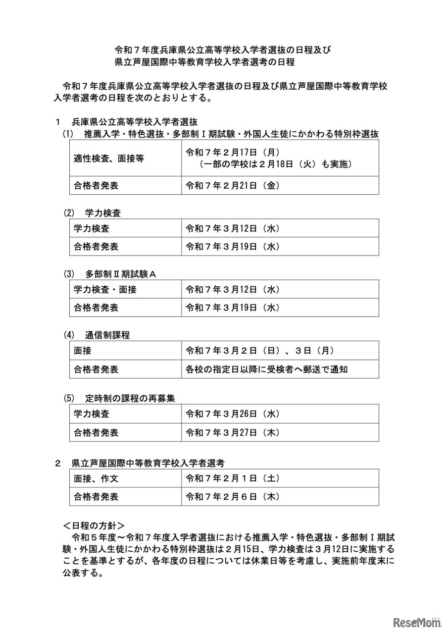
兵庫県教育委員会は2024年1月11日、2025年度(令和7年度)兵庫県公立高等学校入学者選抜の日程を発表した。推薦入学・特色選抜の適性検査などは2025年2月17日、学力検査は3月12日に実施する。同時に発表した県立芦屋国際中等教育学校入学者選考の検査日は、2025年2月1日。
兵庫県教育委員会は2026年1月8日、2027年度(令和9年度)の兵…
東京都教育委員会は2025年9月26日、2025年度(令和7年度)第2…
山梨県教育委員会は2026年1月21日、2026年度(令和8年度)山…
東京都教育委員会は2026年1月21日、2026年度(令和8年度)東…
韓国ソウルの芸能名門校「ハンリム芸能芸術高等学校」が、202…
灘中学校(兵庫県神戸市)は2026年1月20日、2026年度中学入試…